:     
 Przebieg: 



 • Album
 • Chat
 • FAQ
    Gość  • Rejestracja • 
 • Profil
 • Grupy
 • Szukaj
 • Download
 • Statystyki
 • Klubowicze
 • Użytkownicy
Użytkownik: Hasło:  


•  SALON R25  •  R25-TV  •  FORUM  •  PORTAL  •  LINKOWNIA  •  ! POCZTA !  •

Poprzedni temat :: Następny temat
Pompa paliwa raz działa raz nie
Autor Wiadomość
kamalama 
Młodzian


R25: 2,2 gtx, benzyna/gaz ;) . ???, 1990
Wiek: 39
Dołączyła: 31 Mar 2009
Posty: 50
Skąd: warszawa
Wysłany: 2010-01-22, 11:26   Pompa paliwa raz działa raz nie
 

Może zacznę od początku :D
na jesieni zeszłego roku kupiłem moją 25 z rozwaloną linką sprzęgła. Okazyjna cena i w miarę dobry stan ( w znaczeniu że jeszcze jest co ratować ) przekonały mnie do dokonania zakupu...

Na początku zabrałem za wymianę linki i pojechałem w dal... ;)

benzyna / gaz
Jako laik pod względem "zaawansowanych " instalacji gazowych do zimy jeździłem na gazie
co rusz wymieniając pękające przewody chłodzenia.... wtedy okazało się że niestety to że przekaźnik pokazuje ze auto chodzi na benzynie było fikcją :D
Zamarźnięty parownik lub brak gazu skutecznie unieruchamiał auto. Niestety z braku wolnego czasu musiałem po świętach oddać auto do mechanika ( po raz pierwszy i ostatni !!!!)
gdzie wymienione zostały filtry udrożniony przewód paliwowy wymienione rurki od układu chłodzenia dolutowany dodatkowy kabel do pompy paliwa i parę innych duperel....

pomijam fakt że koleś zrobił coś z zaczepami od maski czego dowiedziałem się przed wczoraj gdy maska mi się otworzyła i zbiła przednią szybę....

Ale Ok wracając do sedna po odebraniu auta od mechanika zauważyłem że pompa coś zaczyna świrować zdarza się tak że dopiero po paru przekręceniach stacyjki na kontrolki pompa się załącza, a raczej załączała bo w tym momencie już się nie włącza...

wczoraj odkryłem ze przełącznik gazu też nawalił bo ma urwaną nóżkę między płytką a przełącznikiem...

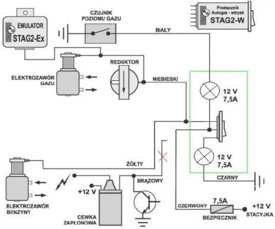
Parę minut w internecie i mam schemat Stag2-w przełącznik gazowy do wtrysku ze schematu wynika że przełącznik niema żadnego wpływu na pracę pompy co najwyżej może odciąć dopływ paliwa... i gazu

idąc tym tropem potrzebuję znaleźć przyczynę tego że nie działa pompa...

zastanawiają mnie 2 rzeczy które mi się przypominają z momentu w którym jeszcze niedawno chodziła gaz i można było się przełączyć na paliwo.
mianowicie po przekręceniu na kontroli na jakieś 2 sekundy włączała się pompa ( teraz brak reakcji) potem po zakręceniu rozrusznikiem odpalał na benzynie .. po przełączeniu na gaz chodził na gazie a pompa wyłączała się ( co sugeruje zamontowanie odcięcia pompy) ale raz na jakiś czas słychać było że pompa się na nowo włącza tak na 2 sekundy tak żeby przemielić trochę paliwa...

I tu moje pytanie jak odbywa się sterowanie pracą pompy w 25 czy jest to obieg zamknięty czy może przekaźnik w jakiś sposób może dociąć jej pracę.. Z tego co pamiętam w niektórych autach jest zrobiony wyłącznik pąpy przy zbyt wysokim ciśnieniu we wtryskach, ale czy tu tak jest ? Nie wiem :( proszę o poradę i dawkę jakich kolwiek informacji na ten temat :)

A sam zaraz siadam do lutowania tego Staga2-w moze chociaż w trybie awaryjnym uda mi się odpalać na gazie ....
Ostatnio zmieniony przez Tombog 2010-01-22, 21:35, w całości zmieniany 1 raz  
 
 
 
$SKORPION$ 
Znawca
Vice Vice Prezes OSZ



R25: 2.9, V6 Injection, B29F, 1990 automat
Pomógł: 2 razy
Wiek: 73
Dołączył: 02 Kwi 2007
Posty: 900
Skąd: Grudziądz
Wysłany: 2010-01-22, 11:45   Pompa
 

Jeżeli masz zamontowany dodatkowy przekaźnik do odcinania pompy benzyny gdy auto przelącza się na gaz to może również tan przekaźnik być walniety . Nie wiem jak Ty masz to rozwiązane z odcięciem pompy benzyny .

Najpierw jednak sprawdź przekaźnik w obudowie komputera .
_________________

$SKORPION$ Każdego dnia w moim życiu zmuszony jestem dodać kogoś do listy ludzi,którzy mogą mnie po prostu: POCAŁOWAĆ W DUPĘ
 
 
 
kamalama 
Młodzian


R25: 2,2 gtx, benzyna/gaz ;) . ???, 1990
Wiek: 39
Dołączyła: 31 Mar 2009
Posty: 50
Skąd: warszawa
Wysłany: 2010-01-22, 11:54   
 

$SKORPION$ Ok zaraz lecę wymontowywać tylko powiedz mi który z tych 2 przekaźników żebym czegoś nie sknocił :D
 
 
 
Adam 
Max ranga
oPoranek



R25: Baccara 2,9 V6
Imię: Rządówka
Pomógł: 19 razy
Wiek: 60
Dołączył: 12 Sie 2005
Posty: 3687
Skąd: Łódź
Wysłany: 2010-01-22, 11:54   
 

to ja raczej stawiam na przekaźniki od instalacji gazowej. Pompa sie załącza gdy spada ciśnienie w układzie wtryskowym. Jeżeli by jednak pompa została odcięta w czasie pracy na gazie to nie powinna się załączać. Tak myślę.
Na wszelki wypadek przekażnik od pompy jest w obudowie z tworzywa kryjącej komputer (pod maską, przy nadkolu, po stronie kierowcy - są tam dwa przekaźniki). Żeby się nie pogubić odłącz na razie instalację gazową, żeby być pewnym jak auto zachowuje się na benzynie. Ja tak zrobiłem już 1,5 roku temu - bo brało mi i gaz i benzynę. Obecnie nadal nie mam gazu ;)
_________________

 
 
$SKORPION$ 
Znawca
Vice Vice Prezes OSZ



R25: 2.9, V6 Injection, B29F, 1990 automat
Pomógł: 2 razy
Wiek: 73
Dołączył: 02 Kwi 2007
Posty: 900
Skąd: Grudziądz
Wysłany: 2010-01-22, 12:07   pompa
 

Adam na benzynie wcale nie pali .
_________________

$SKORPION$ Każdego dnia w moim życiu zmuszony jestem dodać kogoś do listy ludzi,którzy mogą mnie po prostu: POCAŁOWAĆ W DUPĘ
 
 
 
Adam 
Max ranga
oPoranek



R25: Baccara 2,9 V6
Imię: Rządówka
Pomógł: 19 razy
Wiek: 60
Dołączył: 12 Sie 2005
Posty: 3687
Skąd: Łódź
Wysłany: 2010-01-22, 12:32   
 

Ale wtedy będzie wiadomo, że to np. nie z powodu nieczynnych przekaźników, przełączników czy też centralki od gazu.
_________________

 
 
gzara 
Fachowiec



R25: 2,0 txe 1991
Pomógł: 11 razy
Wiek: 42
Dołączył: 08 Sie 2005
Posty: 1354
Skąd: Nałęczów
Wysłany: 2010-01-22, 13:27   
 

Jeżeli pompa nie chodzi to na benzynie nie będzie palił. Ja bym sprawdził to co pisze Adam. Doprowadził do działania na benzynie, a potem bym zaczął kombinować z gazem
_________________

 
 
$SKORPION$ 
Znawca
Vice Vice Prezes OSZ



R25: 2.9, V6 Injection, B29F, 1990 automat
Pomógł: 2 razy
Wiek: 73
Dołączył: 02 Kwi 2007
Posty: 900
Skąd: Grudziądz
Wysłany: 2010-01-22, 13:30   pompa
 

Przecież nic innego nie napisałem jak to że w pierwszej kolejności ma sprawdzić przekaźnik w obudowie komputera .
Przerabiałem ten temat we wrześniu .I żeby sprawdzić czy jest winą przekaźnika że nie działa pompa benzyny nie trzeba rozłączać całej instalacji elektrycznej gazowej jak to zaproponował Adam, tym bardziej że kamalama nie zlokalizował jeszcze dodatkowego przekaźnika przelączającego benzyna/gaz.
_________________

$SKORPION$ Każdego dnia w moim życiu zmuszony jestem dodać kogoś do listy ludzi,którzy mogą mnie po prostu: POCAŁOWAĆ W DUPĘ
 
 
 
kamalama 
Młodzian


R25: 2,2 gtx, benzyna/gaz ;) . ???, 1990
Wiek: 39
Dołączyła: 31 Mar 2009
Posty: 50
Skąd: warszawa
Wysłany: 2010-01-22, 13:50   
 

ok właśnie wróciłem z tego mrozu z dwoma przekaźnikami.

.....
to co zastałem przekracza wszelkie wyobrażenia :/ ( pęknięta obudowa od osłony komputera to 1 po 2 zaśniedziałe styki na przekaźnikach urwana jedna nóżka w przekaźniku numer 2 do tego wewnątrz przekaźnika rdza rdzę pogania.... chyba zepnę to zaraz na krótko i jadę po przekaźniki....
 
 
 
Adam 
Max ranga
oPoranek



R25: Baccara 2,9 V6
Imię: Rządówka
Pomógł: 19 razy
Wiek: 60
Dołączył: 12 Sie 2005
Posty: 3687
Skąd: Łódź
Wysłany: 2010-01-22, 14:05   
 

nic na krótko, szkoda składania i rozkładania. Nie można po te przekaźniki z buta wyruszyć? Jeszcze się coś uszkodzi albo przepali
_________________

 
 
MaciejR21 
Specjalista
Vice Vice Vice Prezes OSZ



R25: 2,9 V6 Injection Z7W B29F 1990
Pomógł: 17 razy
Wiek: 48
Dołączył: 08 Mar 2007
Posty: 1603
Skąd: Grudziądz/Pszczyna
Wysłany: 2010-01-22, 21:28   
 

Adam od kiedy to pompa paliwa się wyłacza we wtrysku renixa ???
Odłączenie całego gazu nie jest dobrym pomysłem , szczególnie wówczas jak ktoś nie ma o tym pojęcia JEden diabeł wie jak ta instalacja jest podłaczona i być może odłaczenie jej , spowoduje całkowite unieruchomienie samochodu. Wystarcvzy że ktoś wykorzystał przekaźnik w STAG-u do rozłaczania pompy paliwa . W tym wypadku jak odłaczysz całkowicie gaz , to nuigdy w życiu nie zapalisz samochodu.
Przerywanie pompy paliwa może być spowodowane wieloma czynnikami . Jednym z nich mogą być odkręcone przewody przy pompie , skorodowane styki w kostce pod osłoną progu w nogach pasażera itd ...
_________________
Nie sztuka być królem. Sztuką jest być dobrym królem.
 
 
 
Adam 
Max ranga
oPoranek



R25: Baccara 2,9 V6
Imię: Rządówka
Pomógł: 19 razy
Wiek: 60
Dołączył: 12 Sie 2005
Posty: 3687
Skąd: Łódź
Wysłany: 2010-01-22, 22:02   
 

MaciejR21 napisał/a:
Adam od kiedy to pompa paliwa się wyłacza we wtrysku renixa ???


nie wiem, wydawało mi się, że po przełączeniu na gaz,zasilanie pompy jest odłączane
_________________

 
 
kamalama 
Młodzian


R25: 2,2 gtx, benzyna/gaz ;) . ???, 1990
Wiek: 39
Dołączyła: 31 Mar 2009
Posty: 50
Skąd: warszawa
Wysłany: 2010-01-23, 00:00   
 

ok przełączniki wymienione stAdam, yki na kablach nowe tylko osłony od kostek zostawiłem stare i wszystko działa ok w znaczeniu że wszystko jest ok przy pracy na Bp ;) a gaz jak nie działał tak nie działa. Ale przyczynę już znam niestety stag2-w jest walnięty i to ostro...

dziś w nocy siedzę nad koncepcją zrobienia przełącznika samemu bo jutro do pracy :( a od ręki nowego staga nie byłem w stanie nigdzie dostać... a perspektywa jeżdżenia cały dzień na bp mnie nie przekonuje

.Adam, co do twojego pytania o pompę nie jest ona odłączana po załączeniu gazu chyba że gazowiec założył przerywacz układu choć co prawda tak jak patrzę w 25 nie trzeba dodawać nowego przełącznika można wykorzystać ten który już jest :) tylko kwestja jak jest sterowany 6 pin w komputerze .... :( a tego jeszcze nie wiem musze rozkminić zasadę działania tego komputera jakiś opis by się przydał ...

[ Dodano: 2010-01-23, 01:44 ]
posiedziałem i to chyba jedyny sposób na ten moment żeby zastąpić tego staga2...

lpgg.JPG
Plik cignito 34 raz(y) 35.26 KB

 
 
 
MaciejR21 
Specjalista
Vice Vice Vice Prezes OSZ



R25: 2,9 V6 Injection Z7W B29F 1990
Pomógł: 17 razy
Wiek: 48
Dołączył: 08 Mar 2007
Posty: 1603
Skąd: Grudziądz/Pszczyna
Wysłany: 2010-01-23, 17:35   
 

Adam napisał/a:
nie wiem, wydawało mi się, że po przełączeniu na gaz,zasilanie pompy jest odłączane


Twoja wcześniejsza wypowiedź na to nie wskazuje , o gazie jest w następnym zdaniu

Adam napisał/a:
Pompa sie załącza gdy spada ciśnienie w układzie wtryskowym.


Pompa chodzi non stop , a ciśnienie regulowane jest przepływowym regulatorem gdzie nadmiar ciśnienia ( paliwa ) kierowan jest spowrotem do zbiornika.
Wyłaczana na gazie może być i powinna , ale do tego celu trzeba dorobić jeden przekaźnik sprzężony z instalacją LPG.
I tak jest na pewno , bo gdybym miał pisac wszystko co mi sie wydaje to nie raz bym kogoś w bład wprowadził zapewne....

[ Dodano: 2010-01-23, 17:48 ]
kamalama napisał/a:
25 nie trzeba dodawać nowego przełącznika można wykorzystać ten który już jest tylko kwestja jak jest sterowany 6 pin w komputerze ....


To nie komputer tylko zwykły przełacznik . Zeby odciąc pompę przy pracy na gazie , należy w obwód pompy wpiąc przekaźnik z ktorego wykorzystujemy styki NC ( normalnie zamknięte ) . Cewkę tego przekaźnika podłaczamy równolegle do jednego z elektrozaworów LPG ( reduktor lub filtr ) . W momencie przełaczenia na LPG , dodatkowy przekaźnik rozłaczy styki NC , przerwie obwód pompy i ta się zatrzyma.
Przy takim połaczeniu w razie awarii przełacznika LPG , pompa paliwa bedzie zawsze działać .
Nie radzę wykorzystywać żółtego przewodu do odłaczania pompy paliwa , bo przekaźniczek ktory znajduje sie w przełaczniku jest o wiele za mały żeby wytrzymał obciązenie pompy i będziesz niabawem szukał nowego przełacznika . Drogi zreszta nie jest ale po co wydawać po raz kolejny 30zł . Taki przełacznik powinien chodzić dożywotnio o ile jest porządnie podłaczony :).
_________________
Nie sztuka być królem. Sztuką jest być dobrym królem.
 
 
 
Adam 
Max ranga
oPoranek



R25: Baccara 2,9 V6
Imię: Rządówka
Pomógł: 19 razy
Wiek: 60
Dołączył: 12 Sie 2005
Posty: 3687
Skąd: Łódź
Wysłany: 2010-01-23, 23:15   
 

MaciejR21 napisał/a:
Przy takim połaczeniu w razie awarii przełacznika LPG , pompa paliwa bedzie zawsze działać


a widzisz ja tego nie mam. Jak po zlocie w Białej spalił mi się przełącznik, to auto nie chodziło na benzynie. Stąd moje podejrzenie o rozłączaniu pompy paliwa na gazie. Teraz już wiem, że jest inaczej.
_________________

 
 
Wyświetl posty z ostatnich:   
Odpowiedz do tematu
Nie możesz pisać nowych tematów
Nie możesz odpowiadać w tematach
Nie możesz zmieniać swoich postów
Nie możesz usuwać swoich postów
Nie możesz głosować w ankietach
Nie moesz zacza plikw na tym forum
Moesz ciga zaczniki na tym forum
Dodaj temat do Ulubionych
Wersja do druku

Skocz do:  

Powered by phpBB modified by Przemo © 2003 phpBB Group
Hosting strony: www.tombogmedia.pl
Strona wygenerowana w 0.04 sekundy. Zapytań do SQL: 29